更多
供应优质花旗松碳化木 防腐木 仿古木
1000台起批
0.00
点此议价
上海朗聚实业有限公司
上海市闵行区星港街中心区5号楼218
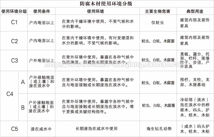
产品属性
图文详情
品牌推荐
树种
炭化木
产地
上海
含水率
1(%)%
表观密度
1(g/m3)g/m3
导热系数
低W/m·K
抗弯强度
1(MPa)MPa
使用范围
室外
特殊功能
耐腐蚀
用途
地板
规格
1(mm)
建材与装饰材料 > 木材和竹材 > 木质型材 >
马可波罗版权所有1999-2020