更多
CCM3L漏电断路器 低压断路器,价格优惠,品质保证
1台起批
¥
1.00
点此议价
上海奕飞电气有限公司
中国
全部商品
查看联系方式
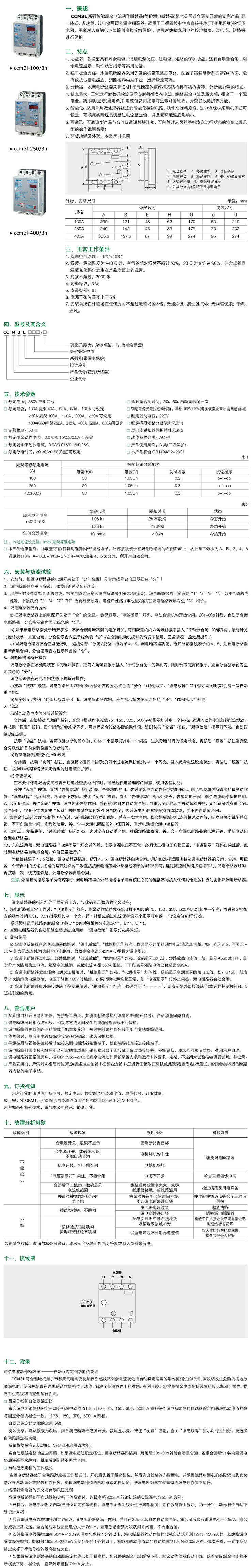
产品属性
图文详情
品牌推荐
品牌/型号
上海奕飞/DZ15LE系列漏电断路器
操作方式
手动操作
安装方式
固定式
灭弧介质
空气式
结构
塑壳式
极数
3P+N
脱扣器电流
100(A)A
型号
DZ15LE系列漏电断路器
额定绝缘电压
380(V)V
品牌
上海奕飞
额定频率
50(Hz)HZ
产品认证
速度
普通型
DZ20LE系列漏电断路器
¥面议
DZ20LE--DZ15LE系列透明漏电断路器
¥65元
DZ15LE系列低压断路器,价格优惠,品质保证,畅销
¥面议
低压断路器,价格优惠,品质保证,畅销
¥面议
低压断路器,价格优惠,品质保证,畅销
¥面议
低压断路器,价格优惠,品质保证,畅销
¥面议
电气与能源设备
>
低压电器
>
低压断路器
>
获取验证码
允许同品行业优质供应商联系我
您对此产品的咨询信息已成功发送给相应的供应商,请注意接听供应商电话。
对不起,您对此产品的咨询信息发送失败,请稍后重新发起咨询。
关闭
登录
|
注册
首页
|
我的马可
触屏版
电脑端
马可波罗版权所有1999-2020