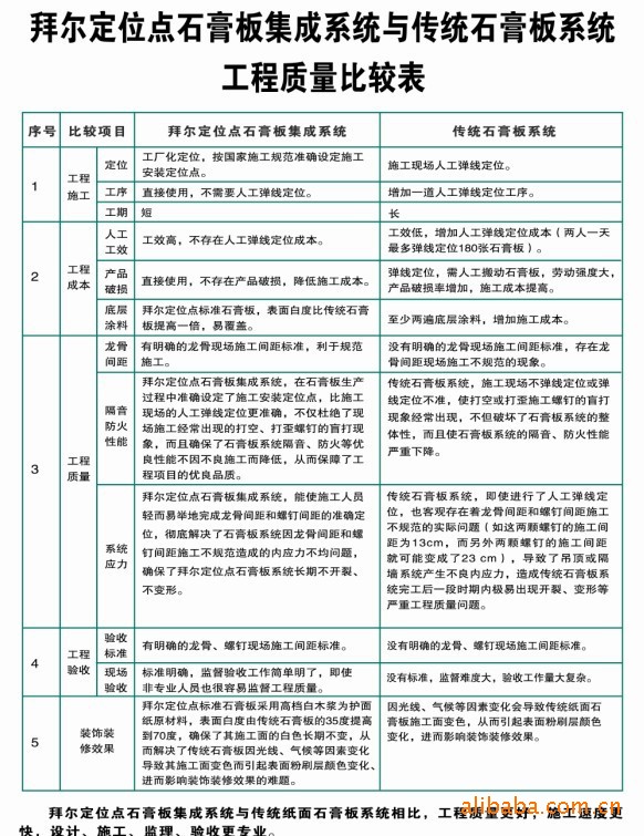
传统石膏板系统,需施工现场人工弹线定位,不但增加了一道施工工序,工期长,工效低,产品破损率高,而且施工定位不准确,严重影响了施工质量和工程质量,这是石膏板系统出现隔音、防火性能下降和开裂、变形等严重工程质量问题的主要原因。拜尔定位点石膏板系统,按照国家施工规范预先在石膏板施工面准确设定了施工安装定位点,实现了工厂化定位,定位准确,施工现场不需要再进行人工弹线定位,直接使用,工效高、工期短、监督验收工作简单明了,不但杜绝了传统石膏板系统无定位点施工经常出现的打空、打歪螺钉的盲打现象,而且确保了石膏板系统隔音、防火等优良性能不因不良施工而降低,并彻底解决了石膏板系统因龙骨、螺钉现场施工间距不均造成的内应力不均及施工不规范而产生工程质量隐患的世界性难题,确保了拜尔定位点石膏板系统长期不开裂、不变形,实现了石膏板系统领域的一次重大技术进步。

