我公司专业研发生产并网、太阳能、风能高频、工频逆变器。欢迎随时来电咨询洽谈:
李先生(13692118175) 0755-29480680
QQ:1553433522
邮箱:1553433522@qq.com
产品特点:
1)使用先进的双CPU单片机智能控制技术,具有高可靠性、低故障率的特点
2)纯正弦波输出,带负载能力强,应用范围广
3)具有完善的保护功能(过负载保护、内部过温保护、输出短路保护、输入欠压保护、输入过压保护等),大大提高产品的可靠性
4)体积小、重量轻,内部采用CPU集中控制、贴片技术,使得体积非常小、重量轻
5)散热风机智能控制,采用CPU控制散热风机的工作状态,大大延长风机的使用寿命,并且节约电能、提高工作效率
6)工作噪音小,效率高
适用范围:
1)车船载设备系列:**车辆、警车、医疗救护车、轮船、交通红绿灯等
2)工业设备系列:太阳能、风力发电、气体放电灯等
3)办公场所:电脑、打印机、复印机、扫描仪、数码摄象机等
4)厨房器具系列:微波炉、电池炉、电冰箱等
5)家庭用电设备:电风扇、吸尘器、空调、照明灯具等
6)电动工具系列:电锯、钻孔机、冲压机、空气压缩机等
友情提示:彩电.功放.音响等感性负载电器修正弦波逆变器是用不了,而正弦波的逆变器就可以用。
使用方法:
直接将逆变器输入端正负极线夹分别夹住蓄电池正负极接线柱,并将需要使用的电器产品电源插头插入逆变器输出端,给电器产品供电即可。使用完毕,从逆变器输出端拔出电器产品电源插头,然后将逆变器线夹从蓄电池接线柱上取下。
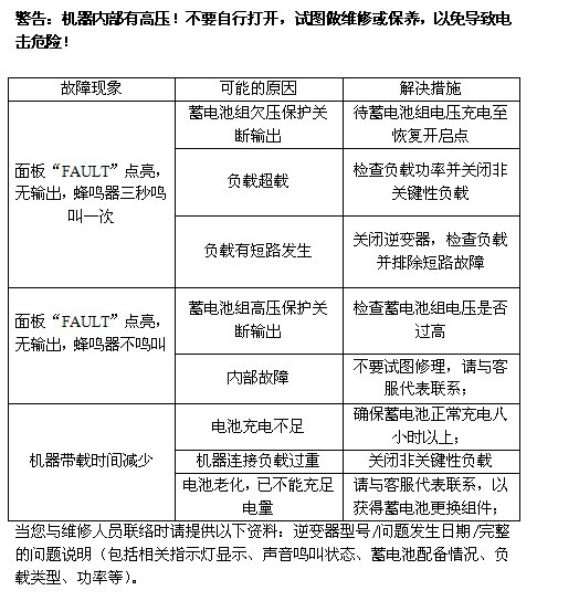
(一)折包检验
1.打开逆变器的包装,请检查产品配件,包括:逆变器主机一台、蓄电池连接电缆两条(红色/黑色各一条)、使用手册一本。
2.检查逆变器是否在运输中损坏,如发现损坏或配件缺失,请勿开机,告知店主。
(二)安装注意事项
1.安装逆变器应由专业人员操作,或由当地经销商协助完成。
2.运输逆变器时,需要采取适当的保护措施;逆变器从低温环境移到高温环境中,可能会出现水珠,使用前需待其完全干燥,以确保安全。
3.不要将逆变器暴露在潮湿、易燃易爆或粉尘大量聚集等恶劣环境中;不要覆盖和阻塞通风口,逆变器周围预留10CM以上的空气流通间隙;以便有良好的散热;
4.蓄电池组连接时请脱下戒指、手表之类的金属物品,并注意蓄电池组的极性、端电压与逆变器参数相吻合;
5.将逆变器的前盖板上的“开机/关机键”置于“OFF”位置;
6.用随机的蓄电池连接电缆将逆变器与蓄电池组可靠连接,注意蓄电池组的正极、负极不能接错,以免损坏逆变器;
技术参数如下:
型号 | HPI-500 |
额定输出功率 | 500W |
最大输出功率 | 600W |
峰值功率 | 1000W |
输入电压 | 12V/24VDC |
输出电压 | 220VAC/110VAC |
输出频率 | 50Hz |
效率(满载) | >87% |
空载电流 | <8W |
工作指示 | LED指示工作状态 |
输出波形 | 纯正弦波 |
自动保护 | 过载,短路,过温,反接(保险),欠/过压 |
工作环境温度 | -10℃ ~ + 50℃ |
存储温度 | -30℃ ~ + 70℃ |
冷却方式 | 自动控制制冷风扇 |
总谐波失真量 | ≤5% |
机器尺寸(MM) | 225*151*70 |
尺寸(MM) | 280*175*101 |
净重(KG) | 2.2KG |
毛重(KG) | 2.5KG |
本公司可根据客户要求定制特殊规格的产品。


