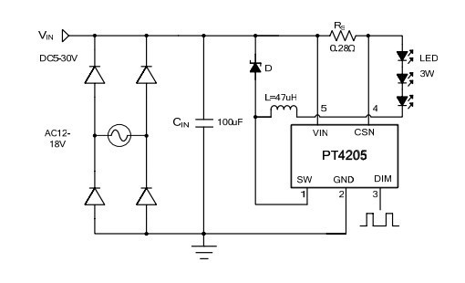
PT4205是一款连续电感电流导通模式的恒流源,用于驱动一颗或多颗串联LED。PT4205输入电压范围从5伏到30伏,输出电流可调,最大可达1.2安培。根据不同的输入电压和外部器件,PT4205可以驱动高达数十瓦的LED。PT4205 内置功率开关,采用高端电流采样设置LED平均电流,并通过DIM引脚可以接受模拟调光和很宽范围的PWM调光。内置过温软保护功能,当温度过高时自动降低LED电流,提高系统可靠性并避免高温运行可能的闪烁问题。
PT4205采用SOT89-5封装
特点:
极少的外部元器件
很宽的输入电压范围:从5V到30V
最大输出1.2A 的电流
复用DIM引脚进行LED开关、模拟调光和PWM调光
2%的输出电流精度
LED开路保护
高达97%的效率
输出可调的恒流控制方法
