'
量大从优,欢迎旺旺咨询!
旺旺:
电话:13539341453腾讯企鹅:1784475488
| 螺杆空压机产品特点 |
【产品特点】
1、运转平稳、噪音低
2、使用寿命更长更久
3、安装简便、操作方便
4、适用365天24小时长期运转不停机
5、刚性高,振动小——压缩机主机一体式结构
6、最高级的高密封结构——油管G螺纹+单形指套管内通水结构,冷却器清扫非常简单。
7、耐久性好——高级配置SKF高速重载轴承全封闭外扇型电机
8、冷凝水排放的可靠性高(选项)——定时器与电磁阀联合作用冷凝水强制排出。
9、轴承长寿命化——润滑油过滤器过滤精度提高
10、完备的电器保护——标准配置辅机电源回路专用断路器,控制回路电路保护器
更多螺杆机的特点和介绍,请点击旺旺!
电话:13539341453 腾讯企鹅:1784475488 |
| 螺杆空压机参数说明 |

诚信做生意,不同规格,不同尺寸,价格不一 索取最新VIP报价,点击旺旺咨询: 电话:13539341453 腾讯企鹅:1784475488 |
| 螺杆空压机安装方法 |

图片、参数、价格、安装图仅供参考,详情请咨询旺旺
电话:13539341453 腾讯企鹅:1784475488 |
| 螺杆空压机与活塞空压机对比 |
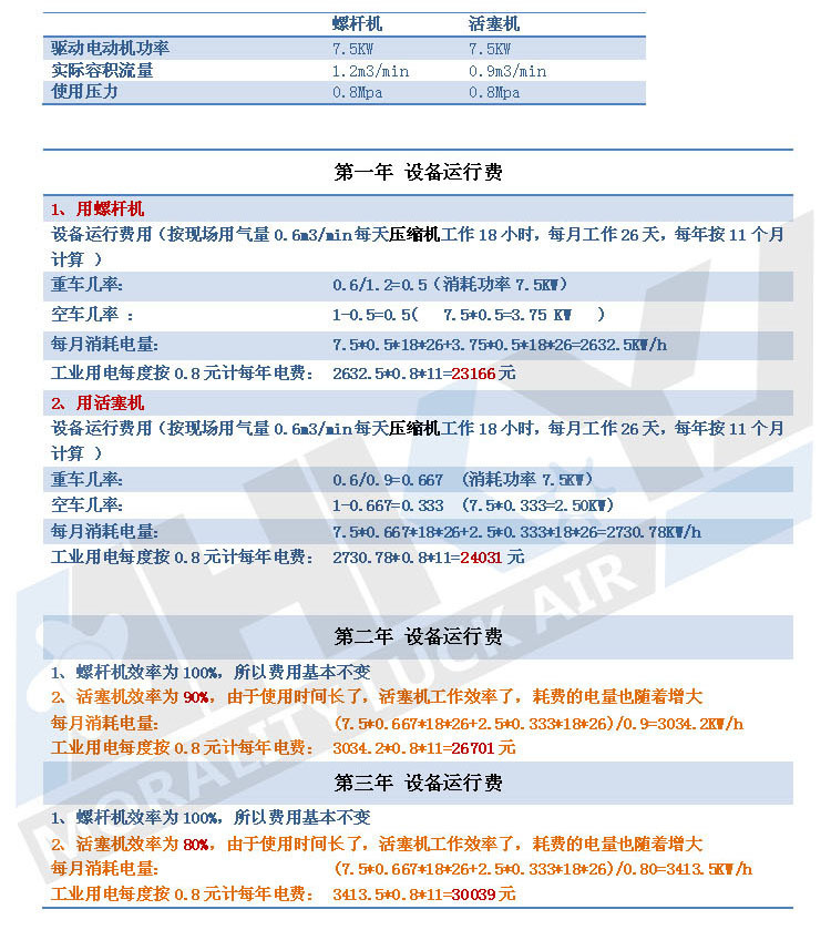
性能绝对是螺杆空压机的比活塞空压机要好的多,而且更加节能环保
 三年可节省的运行费用为:(24031+26701+30039)-23166x3=11273元
 从每年空压机保养的费用来看我们螺杆机又让客户省下一笔
有任何问题请咨询旺旺 电话:13539341453 腾讯企鹅:1784475488 |
| 螺杆空压机温馨提示 |

一.螺杆空压机主机保修五年,整机质保1年,质保期内产品出现任何质量问题(人为破坏因素除外)皆可免费处理。
二、运费说明: 请与卖家协商运输方式,由于顾客分布广泛,运输方式也不同,运费很难做到统一,我们会根据您所在的地方以及货量多少实际结算! 三、【日常保养】 1、新机使用500小时后,需要更换机油格、螺杆机专用机油;
2、而后每3000个小时,更换保养耗材:油气分离器、机油格、风格、机油。
3、应注意皮带松紧状态,油位,显示面板上的显示状态,检查温度、噪音等
4、机器应选择通风良好、光线充足、干燥、空气清洁而灰尘少的地方。
5、机器运行了一段时间后,要检查安全阀、温控器、电磁阀、散热器等易造成机器出现故障的配件,并做好登记,及时处理。
批发可优惠 马上旺旺 |
| 联系方式 |
联 系电话 :13539341453(潘小姐) QQ : 1784475488 阿里旺旺 : 佛山银晖机电 潘小姐 地址:佛山市南海罗村下柏幸福工业园
欢迎到工厂看!!!来前请预约,否则恕不接待!预约旺旺点我 |
| 公司简介和证书 |
佛山市南海银晖机电销售中心是一家技术力量雄厚的机电生产和销售企业,本公司一直致力于开发和生产高品质、高档次的机电产品。公司主要产品包括:罗茨风机,冷干机,螺杆空压机,精密过滤器,曝气配件和压缩机配件等机电产品。作为机电行业的佼佼者产品系列丰富,为不同的消费群体提供全方位、高品质的机电产品.更具有行业特性和专业水准的机电解决方案服务。 经过多年不懈的努力奋斗,银晖机电拥有了国际领先的生产设备及强大的研发能力,采用先进的检测设备和严格的质量控制手段,确保提供最优质的产品给顾客。全面实施ISO9001质量管理体系,公司产品已通过国家3C认证 、 CE认证 , 产品远销全球80多个国家和地区并为多家国内外知名品牌从事OEM贴 牌生产加工。 
想了解更多资讯,请马上 电话:13539341453 腾讯企鹅:1784475488
|
'