联系QQ:1973942589
联系VX:jingliht
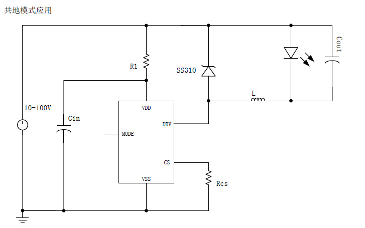
产品概述:
76CNT是一款外围电路简单,采用自主知识产权的
VFPWM连续工作模式,适用于8-100V 全电压范围的非隔离式恒流LED驱动芯片。
76CNT采用了PWM工作模式,在应用中可以采用较小值的电感,可以有效节省整机空间。
76CNT通过对MODE端口进行控制实现二功能切换。
MODE悬空时为高亮模式,MODE接高时为低亮模式,其中低亮电流为高亮电流的50%。
模式。
产品特点:
宽输入电压范围:8V~100V
芯片自带过温保护
高效率:可达80%
输出电流范围:100mA~800mA
电源内置8V稳压管
平均电流工作模式
内置抖频电路
用途:
LED电动自行车照明
LED汽车照明等

本公司专业研发生产各种车灯IC,包括电动车灯IC,
摩托车灯IC,汽车灯IC,有高低亮度车灯IC方案,
有远近光灯车灯方案,有三灯切六灯IC方案,
适合用于各种车灯,所有产品可以提供技术支持,
提供规格书PCB.原理图,,可以帮忙设计画板,欢迎咨询。