联系QQ:1973942589
联系VX:jingliht
产品概述:
LN2591 是一款外围电路简单,采用自主知识产权的
VFPWM 连续工作模式,适用于6-100V 全电压范围的非隔
离式恒流LED 驱动芯片。
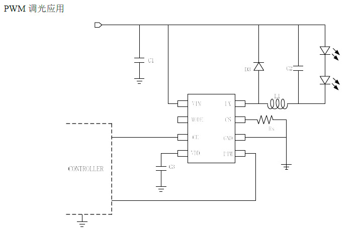
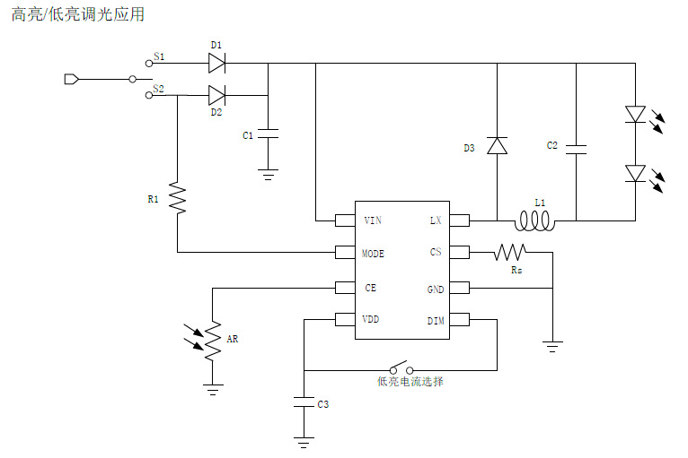
LN2591 采用了PWM 工作模式,在应用中可以采用较
小值的电感,可以有效节省整机空间。LN2591 通过对MODE
管脚进行控制实现二功能切换。MODE 悬空为高亮模式,
MODE 接高为低亮模式,其中低亮电流由DIM 设置。LN2591
具有PWM 调光功能,可以通过调节控制信号占空比调节输
出电流。
产品特点:
平均电流工作模式
输入电压:6V~100V
内置高压启动电路
输出电流范围:100mA~3.5A
高效率:可达80%
PWM 调光
输出短路保护
内置抖频电路
内置100V 功率管
用途:
LED电动自行车照明
LED汽车照明等
本公司专业研发生产各种车灯IC,包括电动车灯IC,
摩托车灯IC,汽车灯IC,有高低亮度车灯IC方案,
有远近光灯车灯方案,有三灯切六灯IC方案,
适合用于各种车灯,所有产品可以提供技术支持,
提供规格书PCB.原理图,,可以帮忙设计画板,欢迎咨询。