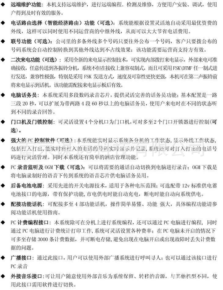
昌德讯 CDX-1696 集团电话交换机 8进88出/二次来电/PC编程计费
查看供应商
查看完整图文
立即询价
其他相关图集
数企电销外呼系统人工坐席电话
外呼系统 电销商用线路 支持三网通 稳定防封
电话外呼系统,解决电销慢难题
上海讯时IPPBX电话交换机OM20/0M50/0M80
西安公司集团电话办理,不限制频率,高频呼出
大量供应集团电话 厂家直销 迅时OM80E IP电话交换机 IPPBX
芜湖 虚商16/17号段电销卡行业专售号段
TOSHIBA售后服务 北京东芝售后维修点 东芝客服服务电话
大兴服装定制,西服,衬衫,工装,职业装,工程服
泵及配件、电机、给排水设备、电气控制设备
电脑、办公设备
>
办公通讯设备
>
集团电话
>
获取验证码
允许同品行业优质供应商联系我
您对此产品的咨询信息已成功发送给相应的供应商,请注意接听供应商电话。
对不起,您对此产品的咨询信息发送失败,请稍后重新发起咨询。
关闭
登录
|
注册
首页
|
我的马可
触屏版
电脑端
马可波罗版权所有1999-2020