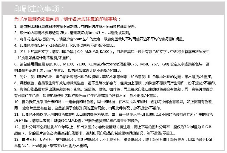
'
宣传彩页根据您的需要和要求制作(规格、用纸克数、纸材类型、大小规格、款式、图案、印刷工艺等)因规格、材质、款式 、加工工艺等因素,价格也有所不同,此报价仅供参考!

前进印刷包装设计有限公司成立于2003年,投资3000多万引进全新德国海德堡对开机、日本小森对开机、日本小森四开机,高品质低价位,承接各类宣传画册、样本、海报、杂志、期刊、不干胶标贴、卷标、彩盒包装、说明书、宣传单、联单、信封、吊牌、手提袋、名片等纸张印刷,最低的价格,最好的服务!欢迎来电垂询!
手机:18126325455, 电话:0755-27366655,
客服QQ;2860092119 邮箱:sz_qianjin@126.com
'