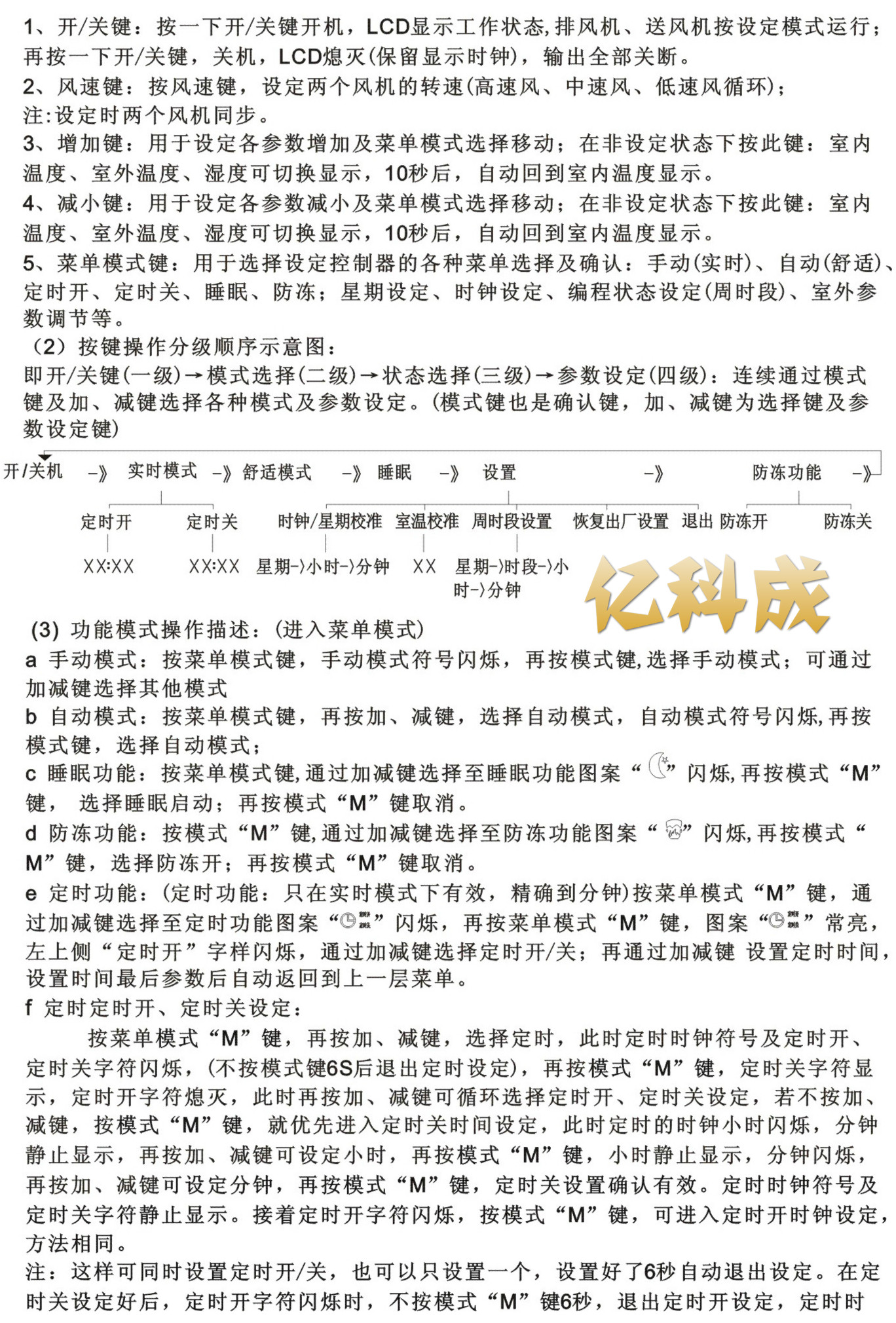
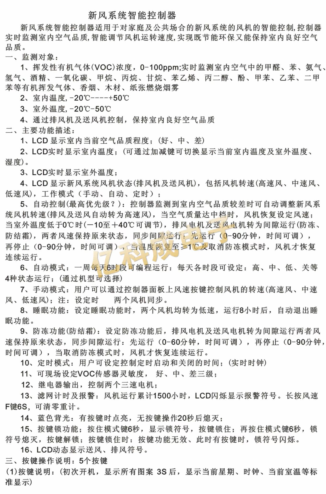
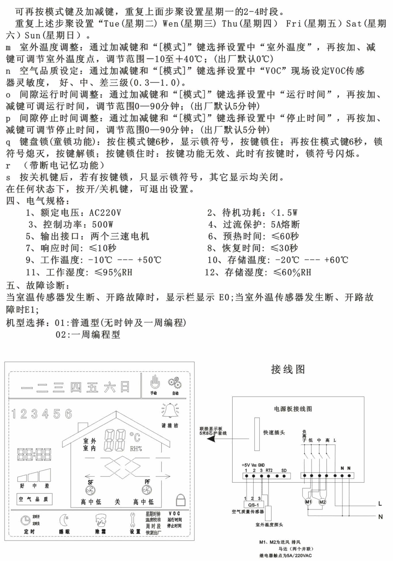
更多
新风机智能控制系统 全热交换机室内智能/新风空气换气VOC检测
1台起批
¥
205.00
点此议价
厦门市亿科成电子有限公司
湖里区天安工业区4号厂房5楼B座
全部商品
查看联系方式
产品属性
图文详情
品牌推荐
品牌/型号
亿科成/EK01
产地
厦门市湖里区天安工业区4栋5楼
品牌
亿科成
型号
EK01
电机功率
500W
应用场所
家用,公共场所
电压
220V
'
'
新风机智能控制系统 全热交换机室内智能/新风空气换气VOC检测
¥205.00元
新风机控制器面板家用全热交换系统液晶触摸 智能家居优选
¥800.00元
供应LCD电热水器控制器(LZ003-P)
¥面议
供应大功率采暖温控器、壁挂炉温控器、电采暖温控器
¥面议
供应温控器、带包装、包装液晶温控器、厦门温控器、进出口
¥面议
819单热型温控器
¥面议
建筑设备
>
通风设备
>
其他通风设备及配件
>
获取验证码
允许同品行业优质供应商联系我
您对此产品的咨询信息已成功发送给相应的供应商,请注意接听供应商电话。
对不起,您对此产品的咨询信息发送失败,请稍后重新发起咨询。
关闭
登录
|
注册
首页
|
我的马可
触屏版
电脑端
马可波罗版权所有1999-2020