更多
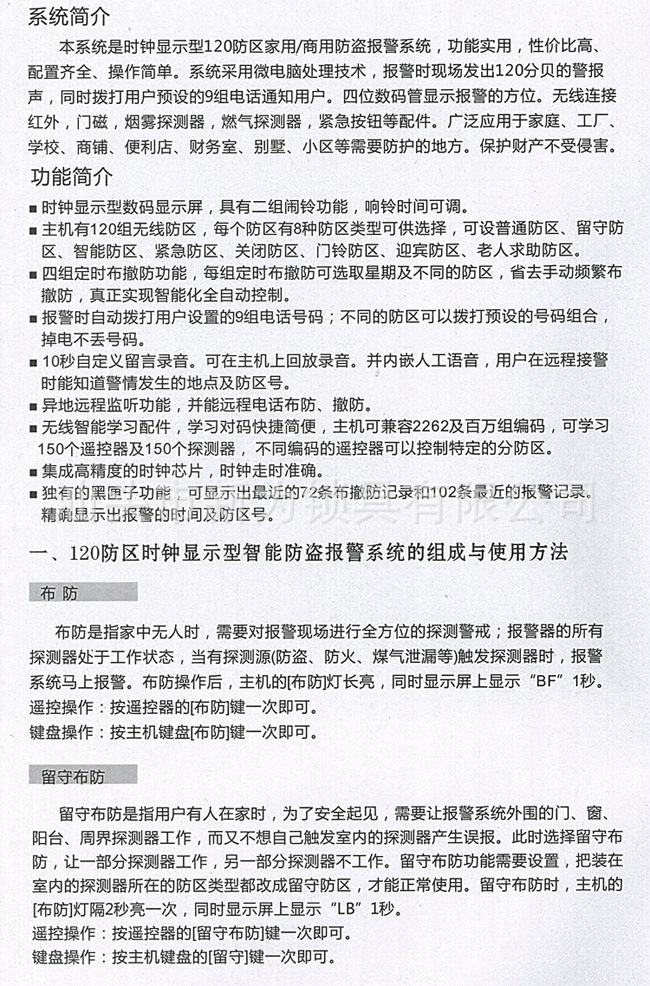
XW-3383(Ⅰ型)电话拨号报警系统
1台起批
¥
0.00
点此议价
汕头市新为锁具有限公司
中国 汕头
全部商品
查看联系方式
产品属性
图文详情
品牌推荐
'
'
XW-3383(Ⅱ型)电话拨号报警系统
¥面议
XW-3383(Ⅰ型)电话拨号报警系统
¥面议
XW-3385 彩屏电话拨号报警系统(2014新款)
¥面议
LCD拨号报警器
¥面议
卷帘门锁 手动卷帘门锁 卷闸门锁 落地锁代理
¥面议
门锁批发 机械门锁 卷帘门锁 电话报警锁
¥面议
网络、安防、通信、广电设备
>
安防监控系统
>
防盗报警系统/器材
>
接警、报警主机
>
获取验证码
允许同品行业优质供应商联系我
您对此产品的咨询信息已成功发送给相应的供应商,请注意接听供应商电话。
对不起,您对此产品的咨询信息发送失败,请稍后重新发起咨询。
关闭
登录
|
注册
首页
|
我的马可
触屏版
电脑端
马可波罗版权所有1999-2020