我们的特色:免费提供样品测试、PDF资料、技术支持!欢迎致电13714426886 黄先生
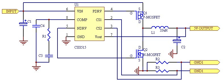
CX8515 36V输入 5A 双路输出同步整流稳压器
概述
CX8515是一个双通道CV/CC模式开关稳压器。 CX8515被设计为允许从8V至36V宽电源电压输入范围。可提供5A输出电流。 CX8515具有双通道CV/CC模式控制功能,CV模式(恒定电压)功能,提供稳定的电压输出和双通道CC模式(恒定电流),及双通道电流限制功能。它适合在DC/DC开关电源的应用时所需的帯限流功能的双通道输出的方案。
特点
• 8V~36V输入电压范围
• UVLO保护
• 固定的200kHz工作频率
• 双通道CC/CV模式控制
• +/- 1%参考电压精度
• +/- 4%的电流限流精度
• 软启动功能
• 输出过电压保护
• 过温保护
• 短路保护
• 同步整流
• 高效率
• SOP-8封装
• 符合ISO7637-2 Pulse1~4
• 扩频时钟
应用领域
• 车载充电器
• 便携式充电器应用
• 带限流功能的DC / DC转换器
• 通用CV/ CC电源
联系方式
联系人:黄先生
手机:13714426886
Q Q:1005821134
联系地址:深圳市龙岗区布澜路李朗国际珠宝园A2栋508室
原理图
